编号NO:B1-0039
【奥迪Audi 原厂TPI 技术通报 故障案例 2022年】45份49M
- 奥迪原厂技术核心:TPI技术通报故障案例,有任何问题,搜索框中搜索,快速找到相关问题,4S解决办法!效率!
 





资料详细目录:
| 编号 | 2022年TPI 目录 | 
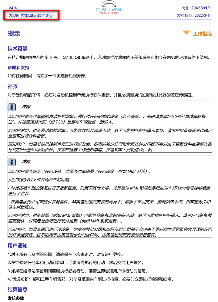
| 1 | 【汽修工程师】 2022年奥迪TPI:01.发动机控制单元软件更新_加密.pdf | 
| 2 | 【汽修工程师】 2022年奥迪TPI:02.售后服务说明:信息娱乐系统,技术维修咨询基本信息_加密.pdf | 
| 3 | 【汽修工程师】 2022年奥迪TPI:03.售后服务说明:奥迪虚拟驾驶舱:由于显示屏断裂造成显示失真_加密.pdf | 
| 4 | 【汽修工程师】 2022年奥迪TPI:04.售后服务说明:方向盘打到底或泊车时发出尖锐的噪音或咯吱声_加密.pdf | 
| 5 | 【汽修工程师】 2022年奥迪TPI:05.售后服务说明:无法在车辆中指定主用户_加密.pdf | 
| 6 | 【汽修工程师】 2022年奥迪TPI:06.售后服务说明:混合动力和电动汽车:电动续驶里程过低_加密.pdf | 
| 7 | 【汽修工程师】 2022年奥迪TPI:07.售后服务说明:车轮驱动轴传动轴发出噪音 (2)_加密.pdf | 
| 8 | 【汽修工程师】 2022年奥迪TPI:08.奥迪虚拟驾驶舱显示屏的显示过白_加密.pdf | 
| 9 | 【汽修工程师】 2022年奥迪TPI:09.奥迪虚拟驾驶舱的屏幕在启动时黑屏_加密.pdf | 
| 10 | 【汽修工程师】 2022年奥迪TPI:10.玻璃上有标贴和吸盘残留物_加密.pdf | 
| 11 | 【汽修工程师】 2022年奥迪TPI:11.电话:所有故障_加密.pdf | 
| 12 | 【汽修工程师】 2022年奥迪TPI:12.维修车窗玻璃清洗装置波纹管_加密.pdf | 
| 13 | 【汽修工程师】 2022年奥迪TPI:13.减震器泄漏 - 评估方法_加密.pdf | 
| 14 | 【汽修工程师】 2022年奥迪TPI:14.奥迪虚拟驾驶舱显示屏显示像素错误 - 垂直或水平的、彩色、白色、黑色、绿色线条_加密.pdf | 
| 15 | 【汽修工程师】 2022年奥迪TPI:15.车内发出噪音 - 所有奥迪车型_加密.pdf | 
| 16 | 【汽修工程师】 2022年奥迪TPI:16.车身前部发出噪音 - 固定缓冲块_加密.pdf | 
| 17 | 【汽修工程师】 2022年奥迪TPI:17.车辆后部发出噪音 - 固定止挡缓冲块_加密.pdf | 
| 18 | 【汽修工程师】 2022年奥迪TPI:18.驻车辅助系统功能失效 尽管没有障碍物,仍发出警告_加密.pdf | 
| 19 | 【汽修工程师】 2022年奥迪TPI:19.发动机:发动机机油 - 用于查找机油泄漏位置的紫外线检漏添加剂 - 发动机区域内机油泄漏_加密.pdf | 
| 20 | 【汽修工程师】 2022年奥迪TPI:20.发动机:发动机控制单元 - EPC 的监控指示灯亮起 - U140A00_加密.pdf | 
| 21 | 【汽修工程师】 2022年奥迪TPI:21.发动机 油箱系统:泄漏诊断泵 - MIL 亮起 - 故障存储器记录 P240700 - 所有汽油发动机_加密.pdf | 
| 22 | 【汽修工程师】 2022年奥迪TPI:22.中国市场:Audi C8安全带锁导致仪表气囊灯报警_加密.pdf | 
| 23 | 【汽修工程师】 2022年奥迪TPI:23.A6 A7 Q5 PHEV - P0B1300:混合动力 高电压蓄电池电流测量传感器 1 2 存在偏差_加密.pdf | 
| 24 | 【汽修工程师】 2022年奥迪TPI:24.售后服务说明:可加热方向盘的用户抱怨“B145504”_加密.pdf | 
| 25 | 【汽修工程师】 2022年奥迪TPI:25.Q5 A6 A7 U041300 01 51 中的蓄电池电量管理控制单元_加密.pdf | 
| 26 | 【汽修工程师】 2022年奥迪TPI:26.售后服务说明:安全带未卡入安全带锁扣_加密.pdf | 
| 27 | 【汽修工程师】 2022年奥迪TPI:27.记录外观方面的用户抱怨 - 所有奥迪车。_加密.pdf | 
| 28 | 【汽修工程师】 2022年奥迪TPI:28.车内发出噪音 - 所有奥迪车型_加密.pdf | 
| 29 | 【汽修工程师】 2022年奥迪TPI:29.售后服务说明:主用户指定失败或没有激活卡_加密.pdf | 
| 30 | 【汽修工程师】 2022年奥迪TPI:30.售后服务说明:信息娱乐系统,技术维修咨询基本信息_加密.pdf | 
| 31 | 【汽修工程师】 2022年奥迪TPI:31.售后服务说明:外部温度表显示错误_加密.pdf | 
| 32 | 【汽修工程师】 2022年奥迪TPI:32.售后服务说明:奥迪虚拟驾驶舱:由于显示屏断裂造成显示失真_加密.pdf | 
| 33 | 【汽修工程师】 2022年奥迪TPI:33.售后服务说明:所有信息娱乐系统,各种故障_加密.pdf | 
| 34 | 【汽修工程师】 2022年奥迪TPI:34.售后服务说明:收音机:不显示广播文本_加密.pdf | 
| 35 | 【汽修工程师】 2022年奥迪TPI:35.售后服务说明:无法在车辆中指定主用户_加密.pdf | 
| 36 | 【汽修工程师】 2022年奥迪TPI:36.售后服务说明:无法松开或很难松开挂车插座上的挂车插头_加密.pdf | 
| 37 | 【汽修工程师】 2022年奥迪TPI:37.售后服务说明:油箱无法完全加满_加密.pdf | 
| 38 | 【汽修工程师】 2022年奥迪TPI:38.售后服务说明:混合动力和电动汽车:电动续驶里程过低_加密.pdf | 
| 39 | 【汽修工程师】 2022年奥迪TPI:39.售后服务说明:车载电脑上的剩余行驶里程显示_加密.pdf | 
| 40 | 【汽修工程师】 2022年奥迪TPI:40.售后服务说明:车载电话或手机适配装置:无法通过车辆拨出电话_加密.pdf | 
| 41 | 【汽修工程师】 2022年奥迪TPI:41.记录外观方面的用户抱怨 - 所有奥迪车_加密.pdf | 
| 42 | 【汽修工程师】 2022年奥迪TPI:42.车辆 Audi connect 维修站模式售后服务说明_加密.pdf | 
| 43 | 【汽修工程师】 2022年奥迪TPI:43.售后服务说明:电话、AMI、ASI:苹果 iOS 操作系统出现各种功能限制_加密.pdf | 
| 44 | 【汽修工程师】 2022年奥迪TPI:44.中国市场:奥迪B9、C8、Q5、A3、E-TRON组合仪表启动时黑屏 (_加密.pdf | 
| 45 | 【汽修工程师】 2022年奥迪TPI:45.特约维修站提示:48V 系统上的故障查询_加密.pdf | 
45 文件 - 49.294 MB





66
666666
资料很好
好
资料很好
666
111
666
111
666